YRC Logo
PROTEIN SEARCH:
Descriptions Names[Advanced Search]

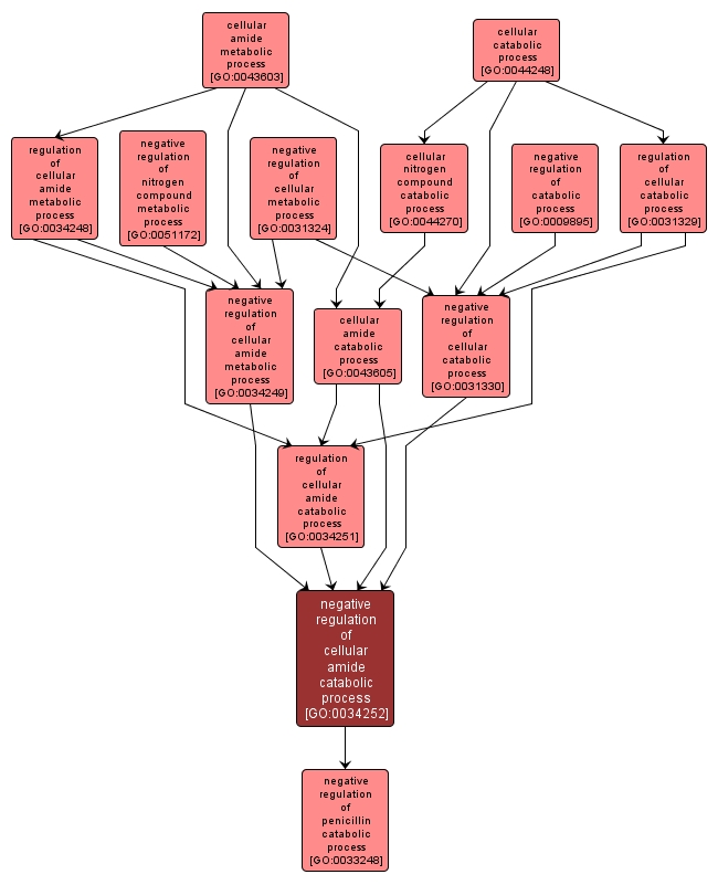
Any process that modulates the frequency, rate or extent of the chemical reactions and pathways involving amides. Any process that stops, prevents, or reduces the frequency, rate or extent of the chemical reactions and pathways involving amides. The chemical reactions and pathways resulting in the breakdown of organic and inorganic nitrogenous compounds. Any process that stops, prevents or reduces the frequency, rate or extent of the chemical reactions and pathways involving nitrogen or nitrogenous compounds. The chemical reactions and pathways involving an amide, any derivative of an oxoacid in which an acidic hydroxy group has been replaced by an amino or substituted amino group, as carried out by individual cells. The chemical reactions and pathways resulting in the breakdown of an amide, any derivative of an oxoacid in which an acidic hydroxy group has been replaced by an amino or substituted amino group. Any process that stops, prevents or reduces the frequency, rate or extent of the chemical reactions and pathways by which individual cells transform chemical substances. Any process that stops, prevents or reduces the frequency, rate or extent of the chemical reactions and pathways resulting in the breakdown of substances, carried out by individual cells. Any process that stops, prevents or reduces the frequency, rate or extent of the chemical reactions and pathways leading to the breakdown of any antibiotic that contains the condensed beta-lactamthiazolidine ring system. Any process that modulates the frequency, rate or extent of the chemical reactions and pathways resulting in the breakdown of amides. The chemical reactions and pathways resulting in the breakdown of substances, carried out by individual cells. Any process that stops, prevents or reduces the frequency, rate or extent of the chemical reactions and pathways resulting in the breakdown of substances. Any process that stops, prevents, or reduces the frequency, rate or extent of the chemical reactions and pathways resulting in the breakdown of amides. Any process that modulates the frequency, rate or extent of the chemical reactions and pathways resulting in the breakdown of substances, carried out by individual cells.

View Gene Ontology (GO) Term

GO TERM SUMMARY

Name: negative regulation of cellular amide catabolic process
Acc: GO:0034252
Aspect: Biological Process
Desc: Any process that stops, prevents, or reduces the frequency, rate or extent of the chemical reactions and pathways resulting in the breakdown of amides.
Synonyms:
  • negative regulation of amide catabolism
  • negative regulation of amide degradation
  • negative regulation of amide breakdown
Proteins in PDR annotated with:
   This term: 0
   Term or descendants: 0


[geneontology.org]
INTERACTIVE GO GRAPH

GO:0034252 - negative regulation of cellular amide catabolic process (interactive image map)

YRC Informatics Platform - Version 3.0
Created and Maintained by: Michael Riffle