YRC Logo
PROTEIN SEARCH:
Descriptions Names[Advanced Search]

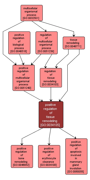
Any process that modulates the frequency, rate or extent of a multicellular organismal process, the processes pertinent to the function of a multicellular organism above the cellular level; includes the integrated processes of tissues and organs. Any biological process, occurring at the level of a multicellular organism, pertinent to its function. Any process that activates or increases the frequency, rate or extent of bone remodeling. Any process that activates or increases the frequency, rate, or extent of erythrocyte clearance. The reorganization or renovation of existing tissues. This process can either change the characteristics of a tissue such as in blood vessel remodeling, or result in the dynamic equilibrium of a tissue such as in bone remodeling. Any process that activates or increases the frequency, rate or extent of cell death by apoptosis of mammary epithelial cells during mammary gland involution. Any process that modulates the frequency, rate, or extent of tissue remodeling. Any process that activates or increases the frequency, rate, or extent of tissue remodeling. Any process that activates or increases the frequency, rate or extent of an organismal process, any of the processes pertinent to the function of an organism above the cellular level; includes the integrated processes of tissues and organs. Any process that activates or increases the frequency, rate or extent of a biological process. Biological processes are regulated by many means; examples include the control of gene expression, protein modification or interaction with a protein or substrate molecule.

View Gene Ontology (GO) Term

GO TERM SUMMARY

Name: positive regulation of tissue remodeling
Acc: GO:0034105
Aspect: Biological Process
Desc: Any process that activates or increases the frequency, rate, or extent of tissue remodeling.
Proteins in PDR annotated with:
   This term: 0
   Term or descendants: 14 [Search]


[geneontology.org]
INTERACTIVE GO GRAPH

GO:0034105 - positive regulation of tissue remodeling (interactive image map)

YRC Informatics Platform - Version 3.0
Created and Maintained by: Michael Riffle