YRC Logo
PROTEIN SEARCH:
Descriptions Names[Advanced Search]

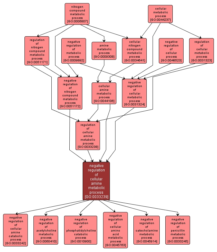
The chemical reactions and pathways involving various organic and inorganic nitrogenous compounds; includes nitrogen fixation, nitrification, denitrification, assimilatory/dissimilatory nitrate reduction and the interconversion of nitrogenous organic matter and ammonium. Any process that modulates the frequency, rate or extent of the chemical reactions and pathways involving nitrogen or nitrogenous compounds. Any process that stops, prevents or reduces the frequency, rate or extent of the chemical reactions and pathways leading to the breakdown of amines. Any process that stops, prevents or reduces the frequency, rate or extent of the chemical reactions and pathways involving nitrogen or nitrogenous compounds. Any process that decreases the rate, frequency or extent of the chemical reactions and pathways involving acetylcholine, the acetic acid ester of the organic base choline. Acetylcholine is a major neurotransmitter and neuromodulator both in the central and peripheral nervous systems. It also acts as a paracrine signal in various non-neural tissues. Any process that decreases the rate, frequency or extent of phosphatidylcholine catabolism. Phosphatidylcholine catabolic processes are the chemical reactions and pathways resulting in the breakdown of phosphatidylcholines, any of a class of glycerophospholipids in which the phosphatidyl group is esterified to the hydroxyl group of choline. Any process that stops, prevents or reduces the frequency, rate or extent of a cellular process, any of those that are carried out at the cellular level, but are not necessarily restricted to a single cell. For example, cell communication occurs among more than one cell, but occurs at the cellular level. Any process that stops, prevents or reduces the frequency, rate or extent of the chemical reactions and pathways involving amino acid. Any process that stops, prevents or reduces the frequency, rate or extent of the chemical reactions and pathways by which individual cells transform chemical substances. Any process that modulates the frequency, rate or extent of the chemical reactions and pathways by which individual cells transform chemical substances. The chemical reactions and pathways involving various organic and inorganic nitrogenous compounds, as carried out by individual cells. Any process that stops, prevents or reduces the frequency, rate or extent of the chemical reactions and pathways involving catecholamine. Any process that stops, prevents or reduces the frequency, rate or extent of the chemical reactions and pathways within a cell or an organism. The chemical reactions and pathways involving any organic compound that is weakly basic in character and contains an amino or a substituted amino group, as carried out by individual cells. Amines are called primary, secondary, or tertiary according to whether one, two, or three carbon atoms are attached to the nitrogen atom. The chemical reactions and pathways involving any organic compound that is weakly basic in character and contains an amino or a substituted amino group, as carried out by individual cells. Amines are called primary, secondary, or tertiary according to whether one, two, or three carbon atoms are attached to the nitrogen atom. Any process that stops, prevents or reduces the frequency, rate or extent of the chemical reactions and pathways involving amines. Any process that stops, prevents or reduces the frequency, rate or extent of the chemical reactions and pathways involving any antibiotic that contains the condensed beta-lactamthiazolidine ring system. The chemical reactions and pathways by which individual cells transform chemical substances. Any process that modulates the frequency, rate or extent of the chemical reactions and pathways by which individual cells transform amines.

View Gene Ontology (GO) Term

GO TERM SUMMARY

Name: negative regulation of cellular amine metabolic process
Acc: GO:0033239
Aspect: Biological Process
Desc: Any process that stops, prevents or reduces the frequency, rate or extent of the chemical reactions and pathways involving amines.
Synonyms:
  • negative regulation of amine metabolism
Proteins in PDR annotated with:
   This term: 0
   Term or descendants: 6 [Search]


[geneontology.org]
INTERACTIVE GO GRAPH

GO:0033239 - negative regulation of cellular amine metabolic process (interactive image map)

YRC Informatics Platform - Version 3.0
Created and Maintained by: Michael Riffle