YRC Logo
PROTEIN SEARCH:
Descriptions Names[Advanced Search]

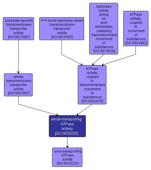
Enables the directed movement of an amide, any compound containing one, two, or three acyl groups attached to a nitrogen atom, from one side of the membrane to the other. Primary active transport of a solute across a membrane, driven by the hydrolysis of the diphosphate bond of inorganic pyrophosphate, ATP, or another nucleoside triphosphate. The transport protein may or may not be transiently phosphorylated, but the substrate is not phosphorylated. Primary active transport is catalysis of the transport of a solute across a membrane, up the solute's concentration gradient, by binding the solute and undergoing a series of conformational changes. Transport works equally well in either direction and is driven by a primary energy source. Enables the transfer of a specific substance or group of related substances from one side of a membrane to the other. Catalysis of the reaction: ATP + H2O = ADP + phosphate to directly drive the active transport of a substance across a membrane. Catalysis of the hydrolysis of an acid anhydride to directly drive the transport of a substance across a membrane. Catalysis of the reaction: ATP + H2O + amide(out) = ADP + phosphate + amide(in). Catalysis of the reaction: ATP + H2O + urea(out) = ADP + phosphate + urea(in). Catalysis of the reaction: ATP + H2O = ADP + phosphate to directly drive the transport of a substance.

View Gene Ontology (GO) Term

GO TERM SUMMARY

Name: amide-transporting ATPase activity
Acc: GO:0033220
Aspect: Molecular Function
Desc: Catalysis of the reaction: ATP + H2O + amide(out) = ADP + phosphate + amide(in).
Proteins in PDR annotated with:
   This term: 0
   Term or descendants: 0


[geneontology.org]
INTERACTIVE GO GRAPH

GO:0033220 - amide-transporting ATPase activity (interactive image map)

YRC Informatics Platform - Version 3.0
Created and Maintained by: Michael Riffle