YRC Logo
PROTEIN SEARCH:
Descriptions Names[Advanced Search]

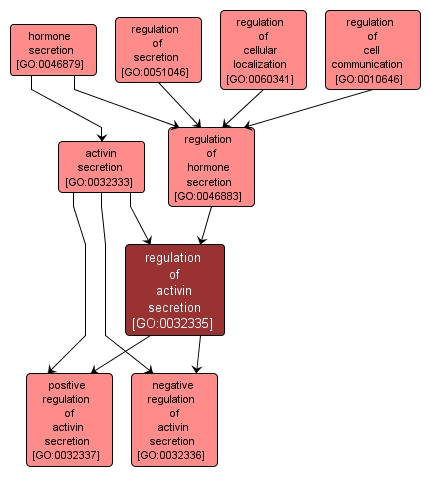
The regulated release of hormones, substances with a specific regulatory effect on a particular organ or group of cells. Any process that modulates the frequency, rate or extent of the controlled release of a substance from a cell or group of cells. Any process that modulates the frequency, rate or extent of the regulated release of a hormone from a cell or group of cells. The regulated release of activin, a nonsteroidal regulator composed of two covalently linked beta subunits, which is synthesized in the pituitary gland and gonads and stimulates the secretion of follicle-stimulating hormone. Any process that activates or increases the frequency, rate or extent of the regulated release of activin from a cell or group of cells. Any process that stops, prevents or reduces the frequency, rate or extent of the regulated release of activin from a cell or group of cells. Any process that modulates the frequency, rate or extent of a process by which a cell, a substance, or a cellular entity is transported to, or maintained in a specific location within or in the membrane of a cell. Any process that modulates the frequency, rate or extent of cell communication. Cell communication is the process that mediates interactions between a cell and its surroundings. Encompasses interactions such as signaling or attachment between one cell and another cell, between a cell and an extracellular matrix, or between a cell and any other aspect of its environment. Any process that modulates the frequency, rate or extent of the regulated release of activin from a cell or group of cells.

View Gene Ontology (GO) Term

GO TERM SUMMARY

Name: regulation of activin secretion
Acc: GO:0032335
Aspect: Biological Process
Desc: Any process that modulates the frequency, rate or extent of the regulated release of activin from a cell or group of cells.
Proteins in PDR annotated with:
   This term: 0
   Term or descendants: 0


[geneontology.org]
INTERACTIVE GO GRAPH

GO:0032335 - regulation of activin secretion (interactive image map)

YRC Informatics Platform - Version 3.0
Created and Maintained by: Michael Riffle