YRC Logo
PROTEIN SEARCH:
Descriptions Names[Advanced Search]

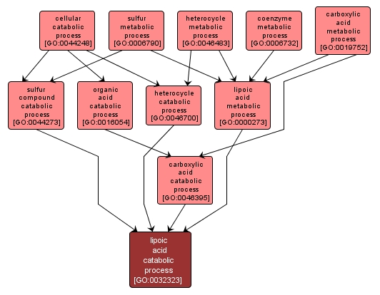
The chemical reactions and pathways involving the nonmetallic element sulfur or compounds that contain sulfur, such as the amino acids methionine and cysteine or the tripeptide glutathione. The chemical reactions and pathways resulting in the breakdown of compounds that contain sulfur, such as the amino acids methionine and cysteine or the tripeptide glutathione. The chemical reactions and pathways resulting in the breakdown of heterocyclic compounds, those with a cyclic molecular structure and at least two different atoms in the ring (or rings). The chemical reactions and pathways resulting in the breakdown of lipoic acid, 1,2-dithiolane-3-pentanoic acid, a coenzyme involved in oxidative decarboxylation of keto acids. The chemical reactions and pathways involving lipoic acid, 1,2-dithiolane-3-pentanoic acid, a coenzyme involved in oxidative decarboxylation of keto acids. The chemical reactions and pathways resulting in the breakdown of substances, carried out by individual cells. The chemical reactions and pathways resulting in the breakdown of organic acids, any acidic compound containing carbon in covalent linkage. The chemical reactions and pathways resulting in the breakdown of carboxylic acids, any organic acid containing one or more carboxyl (-COOH) groups. The chemical reactions and pathways involving carboxylic acids, any organic acid containing one or more carboxyl (COOH) groups or anions (COO-). The chemical reactions and pathways involving coenzymes, any of various nonprotein organic cofactors that are required, in addition to an enzyme and a substrate, for an enzymatic reaction to proceed. The chemical reactions and pathways involving heterocyclic compounds, those with a cyclic molecular structure and at least two different atoms in the ring (or rings).

View Gene Ontology (GO) Term

GO TERM SUMMARY

Name: lipoic acid catabolic process
Acc: GO:0032323
Aspect: Biological Process
Desc: The chemical reactions and pathways resulting in the breakdown of lipoic acid, 1,2-dithiolane-3-pentanoic acid, a coenzyme involved in oxidative decarboxylation of keto acids.
Synonyms:
  • lipoic acid degradation
  • lipoic acid catabolism
  • lipoic acid breakdown
Proteins in PDR annotated with:
   This term: 0
   Term or descendants: 0


[geneontology.org]
INTERACTIVE GO GRAPH

GO:0032323 - lipoic acid catabolic process (interactive image map)

YRC Informatics Platform - Version 3.0
Created and Maintained by: Michael Riffle