YRC Logo
PROTEIN SEARCH:
Descriptions Names[Advanced Search]

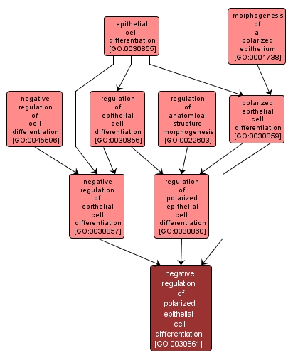
The process whereby a relatively unspecialized cell acquires specialized features of a polarized epithelial cell. The polarized epithelial cell can be any of the cells within an epithelium where the epithelial sheet is oriented with respect to the planar axis. Any process that modulates the frequency, rate or extent of epithelial cell differentiation. Any process that stops, prevents or reduces the frequency, rate or extent of epithelial cell differentiation. The process whereby a relatively unspecialized cell acquires specialized features of an epithelial cell, any of the cells making up an epithelium. Any process that modulates the frequency, rate or extent of anatomical structure morphogenesis. Any process that stops, prevents or reduces the frequency, rate or extent of polarized epithelial cell differentiation. Any process that stops, prevents or reduces the frequency, rate or extent of cell differentiation. The process by which the anatomical structures of a polarized epithelium are generated and organized. Morphogenesis pertains to the creation of form. A polarized epithelium is an epithelium where the epithelial sheet is oriented with respect to the planar axis. Any process that modulates the frequency, rate or extent of polarized epithelial cell differentiation.

View Gene Ontology (GO) Term

GO TERM SUMMARY

Name: negative regulation of polarized epithelial cell differentiation
Acc: GO:0030861
Aspect: Biological Process
Desc: Any process that stops, prevents or reduces the frequency, rate or extent of polarized epithelial cell differentiation.
Synonyms:
  • down-regulation of polarized epithelial cell differentiation
  • down regulation of polarized epithelial cell differentiation
  • inhibition of polarized epithelial cell differentiation
  • downregulation of polarized epithelial cell differentiation
Proteins in PDR annotated with:
   This term: 0
   Term or descendants: 0


[geneontology.org]
INTERACTIVE GO GRAPH

GO:0030861 - negative regulation of polarized epithelial cell differentiation (interactive image map)

YRC Informatics Platform - Version 3.0
Created and Maintained by: Michael Riffle