YRC Logo
PROTEIN SEARCH:
Descriptions Names[Advanced Search]

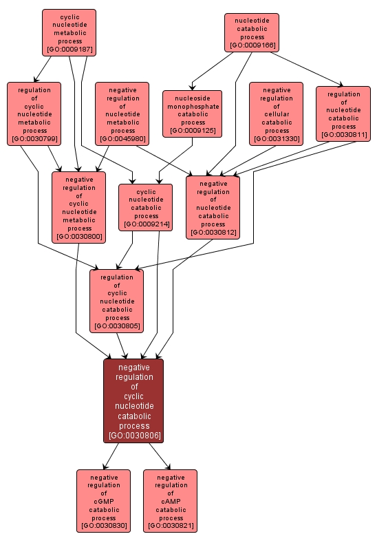
The chemical reactions and pathways involving a cyclic nucleotide, a nucleotide in which the phosphate group is in diester linkage to two positions on the sugar residue. The chemical reactions and pathways resulting in the breakdown of a cyclic nucleotide, a nucleotide in which the phosphate group is in diester linkage to two positions on the sugar residue. Any process that modulates the frequency, rate or extent of the chemical reactions and pathways involving cyclic nucleotides. Any process that stops, prevents or reduces the frequency, rate or extent of the chemical reactions and pathways involving nucleotides. The chemical reactions and pathways resulting in the breakdown of nucleotides, any nucleoside that is esterified with (ortho)phosphate or an oligophosphate at any hydroxyl group on the glycose moiety; may be mono-, di- or triphosphate; this definition includes cyclic-nucleotides (nucleoside cyclic phosphates). Any process that stops, prevents or reduces the frequency, rate or extent of the chemical reactions and pathways resulting in the breakdown of substances, carried out by individual cells. Any process that stops, prevents or reduces the frequency, rate or extent of the chemical reactions and pathways involving cyclic nucleotides. The chemical reactions and pathways resulting in the breakdown of a nucleoside monophosphate, a glycosamine consisting of a base linked to a deoxyribose or ribose sugar esterified with phosphate on its glycose moiety. Any process that stops, prevents or reduces the frequency, rate or extent of the chemical reactions and pathways resulting in the breakdown of cGMP. Any process that stops, prevents or reduces the frequency, rate or extent of the chemical reactions and pathways resulting in the breakdown of the nucleotide cAMP (cyclic AMP, adenosine 3',5'-cyclophosphate). Any process that stops, prevents or reduces the frequency, rate or extent of the chemical reactions and pathways resulting in the breakdown of nucleotides. Any process that stops, prevents or reduces the frequency, rate or extent of chemical reactions and pathways resulting in the breakdown of cyclic nucleotides. Any process that modulates the frequency, rate or extent of the chemical reactions and pathways resulting in the breakdown of nucleotides. Any process that modulates the frequency, rate or extent of the chemical reactions and pathways resulting in the breakdown of cyclic nucleotides.

View Gene Ontology (GO) Term

GO TERM SUMMARY

Name: negative regulation of cyclic nucleotide catabolic process
Acc: GO:0030806
Aspect: Biological Process
Desc: Any process that stops, prevents or reduces the frequency, rate or extent of chemical reactions and pathways resulting in the breakdown of cyclic nucleotides.
Synonyms:
  • down-regulation of cyclic nucleotide catabolic process
  • negative regulation of cyclic nucleotide breakdown
  • down regulation of cyclic nucleotide catabolic process
  • negative regulation of cyclic nucleotide catabolism
  • inhibition of cyclic nucleotide catabolic process
  • downregulation of cyclic nucleotide catabolic process
  • negative regulation of cyclic nucleotide degradation
Proteins in PDR annotated with:
   This term: 0
   Term or descendants: 0


[geneontology.org]
INTERACTIVE GO GRAPH

GO:0030806 - negative regulation of cyclic nucleotide catabolic process (interactive image map)

YRC Informatics Platform - Version 3.0
Created and Maintained by: Michael Riffle