YRC Logo
PROTEIN SEARCH:
Descriptions Names[Advanced Search]

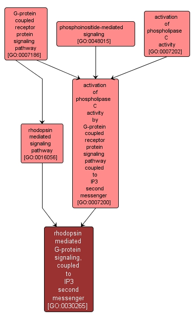
The series of molecular signals generated as a consequence of a G-protein coupled receptor binding to its physiological ligand. A series of molecular signals in which a cell uses a phosphoinositide to convert an extracellular signal into a response. The series of molecular signals generated as a consequence of a G-protein coupled receptor binding to its physiological ligand, followed by the activation of phospholipase C and the subsequent release of inositol trisphosphate. The series of molecular signals generated as a consequence of light impinging on rhodopsin molecules in a photoreceptor cell, followed by the activation of phospholipase C and the subsequent release of inositol trisphosphate. The initiation of the activity of the inactive enzyme phospolipase C as the result of a series of molecular signals generated as a consequence of a G-protein coupled receptor binding to its physiological ligand. The series of molecular signals generated as a consequence of excitation of rhodopsin by a photon.

View Gene Ontology (GO) Term

GO TERM SUMMARY

Name: rhodopsin mediated G-protein signaling, coupled to IP3 second messenger
Acc: GO:0030265
Aspect: Biological Process
Desc: The series of molecular signals generated as a consequence of light impinging on rhodopsin molecules in a photoreceptor cell, followed by the activation of phospholipase C and the subsequent release of inositol trisphosphate.
Synonyms:
  • rhodopsin mediated G protein signalling, coupled to IP3 second messenger
  • rhodopsin mediated G protein signaling, coupled to IP3 second messenger
  • rhodopsin mediated G-protein signalling, coupled to IP3 second messenger
Proteins in PDR annotated with:
   This term: 0
   Term or descendants: 0


[geneontology.org]
INTERACTIVE GO GRAPH

GO:0030265 - rhodopsin mediated G-protein signaling, coupled to IP3 second messenger (interactive image map)

YRC Informatics Platform - Version 3.0
Created and Maintained by: Michael Riffle