YRC Logo
PROTEIN SEARCH:
Descriptions Names[Advanced Search]

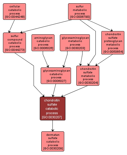
The chemical reactions and pathways involving the nonmetallic element sulfur or compounds that contain sulfur, such as the amino acids methionine and cysteine or the tripeptide glutathione. The chemical reactions and pathways resulting in the breakdown of compounds that contain sulfur, such as the amino acids methionine and cysteine or the tripeptide glutathione. The chemical reactions and pathways resulting in the breakdown of chondroitin sulfate, any member of a group of 10-60 kDa glycosaminoglycans, widely distributed in cartilage and other mammalian connective tissues, the repeat units of which consist of beta-(1,4)-linked D-glucuronyl beta-(1,3)-N-acetyl-D-galactosamine sulfate. The chemical reactions and pathways resulting in the breakdown of dermatan sulfate, any of a group of glycosaminoglycans with repeats consisting of beta-(1,4)-linked L-iduronyl-beta-(1,3)-N-acetyl-D-galactosamine 4-sulfate units. The chemical reactions and pathways resulting in the breakdown of aminoglycans, any polymer containing amino groups that consists of more than about 10 monosaccharide residues joined to each other by glycosidic linkages. The chemical reactions and pathways resulting in the breakdown of glycosaminoglycans, any one of a group of polysaccharides that contain amino sugars. The chemical reactions and pathways involving chondroitin sulfate, any member of a group of 10-60 kDa glycosaminoglycans, widely distributed in cartilage and other mammalian connective tissues, the repeat units of which consist of beta-(1,4)-linked D-glucuronyl beta-(1,3)-N-acetyl-D-galactosamine sulfate. They usually occur linked to a protein to form proteoglycans. Two subgroups exist, one in which the sulfate is on the 4-position (chondroitin sulfate A) and the second in which it is in the 6-position (chondroitin sulfate C). They often are polydisperse and often differ in the degree of sulfation from tissue to tissue. The chains of repeating disaccharide are covalently linked to the side chains of serine residues in the polypeptide backbone of a protein by a glycosidic attachment through the trisaccharide unit galactosyl-galactosyl-xylosyl. Chondroitin sulfate B is more usually known as dermatan sulfate. The chemical reactions and pathways resulting in the breakdown of substances, carried out by individual cells. The chemical reactions and pathways involving glycosaminoglycans, any one of a group of polysaccharides that contain amino sugars. Formerly known as mucopolysaccharides, they include hyaluronic acid and chondroitin, which provide lubrication in joints and form part of the matrix of cartilage. The three-dimensional structure of these molecules enables them to trap water, which forms a gel and gives glycosaminoglycans their elastic properties. The chemical reactions and pathways involving chondroitin sulfate proteoglycan, any glycoprotein whose glycosaminoglycan units are chondroitin sulfate. Chondroitin sulfates are a group of 10-60 kDa glycosaminoglycans, widely distributed in cartilage and other mammalian connective tissues; the repeat units consist of beta-(1,4)-linked D-glucuronyl beta-(1,3)-N-acetyl-D-galactosamine sulfate.

View Gene Ontology (GO) Term

GO TERM SUMMARY

Name: chondroitin sulfate catabolic process
Acc: GO:0030207
Aspect: Biological Process
Desc: The chemical reactions and pathways resulting in the breakdown of chondroitin sulfate, any member of a group of 10-60 kDa glycosaminoglycans, widely distributed in cartilage and other mammalian connective tissues, the repeat units of which consist of beta-(1,4)-linked D-glucuronyl beta-(1,3)-N-acetyl-D-galactosamine sulfate.
Synonyms:
  • chondroitin sulphate catabolic process
  • chondroitin sulfate breakdown
  • chondroitin sulphate catabolism
  • chondroitin sulfate degradation
  • chondroitin sulfate catabolism
Proteins in PDR annotated with:
   This term: 0
   Term or descendants: 0


[geneontology.org]
INTERACTIVE GO GRAPH

GO:0030207 - chondroitin sulfate catabolic process (interactive image map)

YRC Informatics Platform - Version 3.0
Created and Maintained by: Michael Riffle