YRC Logo
PROTEIN SEARCH:
Descriptions Names[Advanced Search]

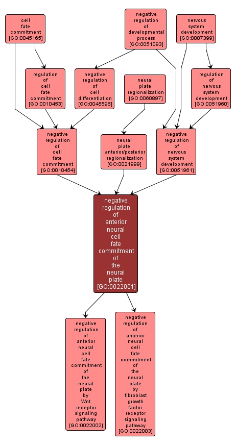
Any process that stops, prevents or reduces the frequency or rate at which a cell adopts an anterior neural cell fate. Any process that stops, prevents or reduces the frequency or rate of cell fate commitment. Cell fate commitment is the commitment of cells to specific cell fates and their capacity to differentiate into particular kinds of cells. Positional information is established through protein signals that emanate from a localized source within a cell (the initial one-cell zygote) or within a developmental field. Any process that modulates the frequency, rate or extent of cell fate commitment. Cell fate commitment is the commitment of cells to specific cell fates and their capacity to differentiate into particular kinds of cells. Positional information is established through protein signals that emanate from a localized source within a cell (the initial one-cell zygote) or within a developmental field. The pattern specification process by which an axis or axes of the neural plate is subdivided in space to define an area or volume in which specific patterns of cell differentiation will take place or in which cells interpret a specific environment. Any process that stops, prevents or reduces the frequency, rate or extent of nervous system development, the origin and formation of nervous tissue. The process that regulates the coordinated growth and differentiation that establishes the non-random anterior-posterior spatial arrangement of the neural plate. The process whose specific outcome is the progression of nervous tissue over time, from its formation to its mature state. Any process that modulates the frequency, rate or extent of nervous system development, the origin and formation of nervous tissue. The commitment of cells to specific cell fates and their capacity to differentiate into particular kinds of cells. Positional information is established through protein signals that emanate from a localized source within a cell (the initial one-cell zygote) or within a developmental field. Any process that stops, prevents or reduces the rate or extent of development, the biological process whose specific outcome is the progression of an organism over time from an initial condition (e.g. a zygote, or a young adult) to a later condition (e.g. a multicellular animal or an aged adult). The series of molecular signals that stops, prevents or reduces the frequency or rate at which cell adopts an anterior neural cell fate, generated as a consequence of a fibroblast growth factor receptor binding to one of its physiological ligands. The series of molecular signals that stops, prevents or reduces the frequency or rate at which a cell adopts an anterior neural cell fate, initiated by binding of Wnt protein to a receptor on the surface of the target cell. Any process that stops, prevents or reduces the frequency, rate or extent of cell differentiation.

View Gene Ontology (GO) Term

GO TERM SUMMARY

Name: negative regulation of anterior neural cell fate commitment of the neural plate
Acc: GO:0022001
Aspect: Biological Process
Desc: Any process that stops, prevents or reduces the frequency or rate at which a cell adopts an anterior neural cell fate.
Synonyms:
  • down-regulation of anterior neural cell fate of the neural plate
  • inhibition of anterior neural cell fate of the neural plate
  • caudalization of neural plate
  • negative regulation of anterior neural cell fate of the neural plate
  • posteriorization
  • down regulation of anterior neural cell fate of the neural plate
  • downregulation of anterior neural cell fate of the neural plate
Proteins in PDR annotated with:
   This term: 0
   Term or descendants: 0


[geneontology.org]
INTERACTIVE GO GRAPH

GO:0022001 - negative regulation of anterior neural cell fate commitment of the neural plate (interactive image map)

YRC Informatics Platform - Version 3.0
Created and Maintained by: Michael Riffle