YRC Logo
PROTEIN SEARCH:
Descriptions Names[Advanced Search]

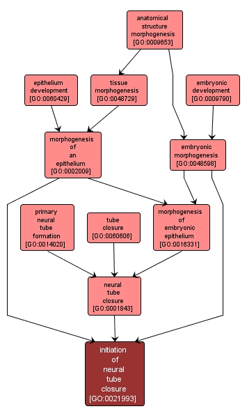
Creation of the central hole of a tube in an anatomical structure by sealing the edges of an epithelial fold. The process whose specific outcome is the progression of an epithelium over time, from its formation to the mature structure. An epithelium is a tissue that covers the internal or external surfaces of an anatomical structure. The process by which the anatomical structures of embryonic epithelia are generated and organized. Morphogenesis pertains to the creation of form. The process by which closure points are established at multiple points and along the neural rostrocaudal axis. The formation of the neural tube from an epithelial cell sheet (the neuroepithelium or neural plate). In primary neurulation, the cells surrounding the neural plate direct the neural plate cells to proliferate, invaginate, and pinch off from the surface to form a hollow epithelial tube. Primary neurulation is the typical mechanism of formation of the anterior neural tube. The process by which the anatomical structures of a tissue are generated and organized. Morphogenesis pertains to the creation of form. The last step in the formation of the neural tube, where the paired neural folds are brought together and fuse at the dorsal midline. The process whose specific outcome is the progression of an embryo from its formation until the end of its embryonic life stage. The end of the embryonic stage is organism-specific. For example, for mammals, the process would begin with zygote formation and end with birth. For insects, the process would begin at zygote formation and end with larval hatching. For plant zygotic embryos, this would be from zygote formation to the end of seed dormancy. For plant vegetative embryos, this would be from the initial determination of the cell or group of cells to form an embryo until the point when the embryo becomes independent of the parent plant. The process by which anatomical structures are generated and organized during the embryonic phase. Morphogenesis pertains to the creation of form. The embryonic phase begins with zygote formation. The end of the embryonic phase is organism-specific. For example, it would be at birth for mammals, larval hatching for insects and seed dormancy in plants. The process by which the anatomical structures of epithelia are generated and organized. Morphogenesis pertains to the creation of form. An epithelium consists of closely packed cells arranged in one or more layers, that covers the outer surfaces of the body or lines any internal cavity or tube. The process by which anatomical structures are generated and organized. Morphogenesis pertains to the creation of form.

View Gene Ontology (GO) Term

GO TERM SUMMARY

Name: initiation of neural tube closure
Acc: GO:0021993
Aspect: Biological Process
Desc: The process by which closure points are established at multiple points and along the neural rostrocaudal axis.
Proteins in PDR annotated with:
   This term: 0
   Term or descendants: 0


[geneontology.org]
INTERACTIVE GO GRAPH

GO:0021993 - initiation of neural tube closure (interactive image map)

YRC Informatics Platform - Version 3.0
Created and Maintained by: Michael Riffle