YRC Logo
PROTEIN SEARCH:
Descriptions Names[Advanced Search]

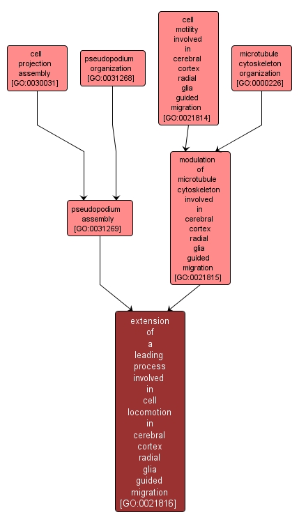
The assembly of a pseudopodium by rearrangement of the actin cytoskeleton and overlying membrane. A process that is carried out at the cellular level which results in the assembly, arrangement of constituent parts, or disassembly of a pseudopodium, a temporary protrusion or retractile process of a cell, associated with cellular movement. Formation of a prolongation or process extending from a cell, e.g. a flagellum or axon. Rearrangements of the microtubule cytoskeleton that contribute to the movement of cells along radial glial cells as a component of the process of cerebral cortex glial-mediated radial migration. A process that is carried out at the cellular level which results in the assembly, arrangement of constituent parts, or disassembly of cytoskeletal structures comprising microtubules and their associated proteins. The movement of a cell along the process of a radial glial cell involved in cerebral cortex glial-mediated radial migration. The rearrangements of the microtubule cytoskeleton that result in the extension of a leading process, where this process is involved in the movement of cells along radial glial cells.

View Gene Ontology (GO) Term

GO TERM SUMMARY

Name: extension of a leading process involved in cell locomotion in cerebral cortex radial glia guided migration
Acc: GO:0021816
Aspect: Biological Process
Desc: The rearrangements of the microtubule cytoskeleton that result in the extension of a leading process, where this process is involved in the movement of cells along radial glial cells.
Proteins in PDR annotated with:
   This term: 0
   Term or descendants: 0


[geneontology.org]
INTERACTIVE GO GRAPH

GO:0021816 - extension of a leading process involved in cell locomotion in cerebral cortex radial glia guided migration (interactive image map)

YRC Informatics Platform - Version 3.0
Created and Maintained by: Michael Riffle