YRC Logo
PROTEIN SEARCH:
Descriptions Names[Advanced Search]

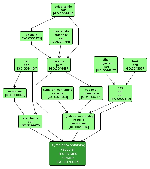
A closed structure, found only in eukaryotic cells, that is completely surrounded by unit membrane and contains liquid material. Cells contain one or several vacuoles, that may have different functions from each other. Vacuoles have a diverse array of functions. They can act as a storage organelle for nutrients or waste products, as a degradative compartment, as a cost-effective way of increasing cell size, and as a homeostatic regulator controlling both turgor pressure and pH of the cytosol. Membrane-bounded vacuole within a host cell in which a symbiont organism resides. The vacuole membrane is derived from both the host and symbiont. The lipid bilayer surrounding the vacuole and separating its contents from the cytoplasm of the cell. Any constituent part of a secondary organism with which the first organism is interacting. Tubular network of extensions from the symbiont-containing vacuole membrane that protrude into the host cytoplasm. The lipid bilayer surrounding a symbiont-containing vacuole, derived from both the host and symbiont. A cell within a host organism. Includes the host plasma membrane and any external encapsulating structures such as the host cell wall and cell envelope. Any constituent part of a host cell. The host is defined as the larger of the organisms involved in a symbiotic interaction. Any constituent part of the cytoplasm, all of the contents of a cell excluding the plasma membrane and nucleus, but including other subcellular structures. Double layer of lipid molecules that encloses all cells, and, in eukaryotes, many organelles; may be a single or double lipid bilayer; also includes associated proteins. Any constituent part of a vacuole, a closed structure, found only in eukaryotic cells, that is completely surrounded by unit membrane and contains liquid material. A constituent part of an intracellular organelle, an organized structure of distinctive morphology and function, occurring within the cell. Includes constituent parts of the nucleus, mitochondria, plastids, vacuoles, vesicles, ribosomes and the cytoskeleton but excludes the plasma membrane. Any constituent part of a cell, the basic structural and functional unit of all organisms. Any constituent part of a membrane, a double layer of lipid molecules that encloses all cells, and, in eukaryotes, many organelles; may be a single or double lipid bilayer; also includes associated proteins.

View Gene Ontology (GO) Term

GO TERM SUMMARY

Name: symbiont-containing vacuolar membrane network
Acc: GO:0020006
Aspect: Cellular Component
Desc: Tubular network of extensions from the symbiont-containing vacuole membrane that protrude into the host cytoplasm.
Synonyms:
  • tubulovesicular network
  • parasitophorous vacuolar membrane network
  • symbiont-containing vacuole membrane network
Proteins in PDR annotated with:
   This term: 0
   Term or descendants: 0


[geneontology.org]
INTERACTIVE GO GRAPH

GO:0020006 - symbiont-containing vacuolar membrane network (interactive image map)

YRC Informatics Platform - Version 3.0
Created and Maintained by: Michael Riffle