YRC Logo
PROTEIN SEARCH:
Descriptions Names[Advanced Search]

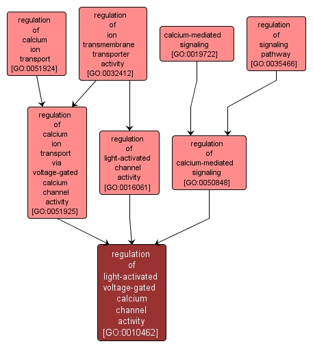
Any process that modulates the frequency, rate or extent of calcium-mediated signaling, the process by which a cell uses calcium ions to convert an extracellular signal into a response. Any process that modulates the frequency, rate or extent of light-activated channel activity. Any process that modulates the frequency, rate or extent of a signaling pathway. A series of molecular signals in which a cell uses calcium ions to convert an extracellular signal into a response. Any process that modulates the frequency, rate or extent of the directed movement of calcium ions into, out of, within or between cells by means of some external agent such as a transporter or pore. Any process that modulates the frequency, rate or extent of light-activated voltage-gated calcium channel activity. Any process that modulates the frequency, rate or extent of the directed movement of calcium ions via a voltage-gated calcium channel. Any process that modulates the activity of an ion transporter.

View Gene Ontology (GO) Term

GO TERM SUMMARY

Name: regulation of light-activated voltage-gated calcium channel activity
Acc: GO:0010462
Aspect: Biological Process
Desc: Any process that modulates the frequency, rate or extent of light-activated voltage-gated calcium channel activity.
Proteins in PDR annotated with:
   This term: 0
   Term or descendants: 0


[geneontology.org]
INTERACTIVE GO GRAPH

GO:0010462 - regulation of light-activated voltage-gated calcium channel activity (interactive image map)

YRC Informatics Platform - Version 3.0
Created and Maintained by: Michael Riffle