YRC Logo
PROTEIN SEARCH:
Descriptions Names[Advanced Search]

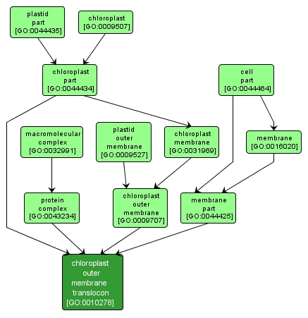
The protein transport machinery of the chloroplast outer membrane that contains at least three components Toc159, Toc75 and Toc34, interacts with precursor proteins which are imported into the chloroplast in a GTP dependant manner. Any macromolecular complex composed of two or more polypeptide subunits, which may or may not be identical. Protein complexes may have other associated non-protein prosthetic groups, such as nucleotides, metal ions or other small molecules. The outer, i.e. cytoplasm-facing, lipid bilayer of the plastid envelope. Any constituent part of a chloroplast, a chlorophyll-containing plastid with thylakoids organized into grana and frets, or stroma thylakoids, and embedded in a stroma. Double layer of lipid molecules that encloses all cells, and, in eukaryotes, many organelles; may be a single or double lipid bilayer; also includes associated proteins. The outer, i.e. cytoplasm-facing, lipid bilayer of the chloroplast envelope. Any constituent part of a plastid, a member of a family of organelles found in the cytoplasm of plants and some protists, which are membrane-bounded and contain DNA. Plant plastids develop from a common type, the proplastid. Either of the lipid bilayers that surround a chloroplast and form the chloroplast envelope. A stable assembly of two or more macromolecules, i.e. proteins, nucleic acids, carbohydrates or lipids, in which the constituent parts function together. Any constituent part of a cell, the basic structural and functional unit of all organisms. Any constituent part of a membrane, a double layer of lipid molecules that encloses all cells, and, in eukaryotes, many organelles; may be a single or double lipid bilayer; also includes associated proteins. A chlorophyll-containing plastid with thylakoids organized into grana and frets, or stroma thylakoids, and embedded in a stroma.

View Gene Ontology (GO) Term

GO TERM SUMMARY

Name: chloroplast outer membrane translocon
Acc: GO:0010278
Aspect: Cellular Component
Desc: The protein transport machinery of the chloroplast outer membrane that contains at least three components Toc159, Toc75 and Toc34, interacts with precursor proteins which are imported into the chloroplast in a GTP dependant manner.
Proteins in PDR annotated with:
   This term: 0
   Term or descendants: 0


[geneontology.org]
INTERACTIVE GO GRAPH

GO:0010278 - chloroplast outer membrane translocon (interactive image map)

YRC Informatics Platform - Version 3.0
Created and Maintained by: Michael Riffle