YRC Logo
PROTEIN SEARCH:
Descriptions Names[Advanced Search]

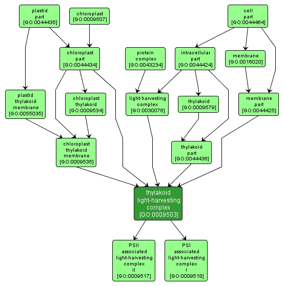
A thylakoid membrane complex of chlorophylls a and b together with chlorophyll a-b binding proteins. In addition, LHCs contain a number of other proteins, the function of which is speculative, together with accessory pigments. The LHCs capture and transfer energy to photosystems I and II. An example of this is found in Arabidopsis thaliana. The pigmented membrane of a chloroplast thylakoid. An example of this component is found in Arabidopsis thaliana. Any macromolecular complex composed of two or more polypeptide subunits, which may or may not be identical. Protein complexes may have other associated non-protein prosthetic groups, such as nucleotides, metal ions or other small molecules. Any constituent part of a chloroplast, a chlorophyll-containing plastid with thylakoids organized into grana and frets, or stroma thylakoids, and embedded in a stroma. Any constituent part of a thylakoid, a sac-like vesicle that bears the photosynthetic pigments in photosynthetic organisms. Double layer of lipid molecules that encloses all cells, and, in eukaryotes, many organelles; may be a single or double lipid bilayer; also includes associated proteins. Any constituent part of a plastid, a member of a family of organelles found in the cytoplasm of plants and some protists, which are membrane-bounded and contain DNA. Plant plastids develop from a common type, the proplastid. Sac-like membranous structures (cisternae) in a chloroplast combined into stacks (grana) and present singly in the stroma (stroma thylakoids or frets) as interconnections between grana. An example of this component is found in Arabidopsis thaliana. Any constituent part of a cell, the basic structural and functional unit of all organisms. A membranous cellular structure that bears the photosynthetic pigments in plants, algae, and cyanobacteria. In cyanobacteria thylakoids are of various shapes and are attached to, or continuous with, the plasma membrane. In eukaryotes they are flattened, membrane-bounded disk-like structures located in the chloroplasts; in the chloroplasts of higher plants the thylakoids form dense stacks called grana. Isolated thylakoid preparations can carry out photosynthetic electron transport and the associated phosphorylation. Any constituent part of the living contents of a cell; the matter contained within (but not including) the plasma membrane, usually taken to exclude large vacuoles and masses of secretory or ingested material. In eukaryotes it includes the nucleus and cytoplasm. Any constituent part of a membrane, a double layer of lipid molecules that encloses all cells, and, in eukaryotes, many organelles; may be a single or double lipid bilayer; also includes associated proteins. Protein-pigment complex associated with photosystem II. A protein-pigment complex that may be closely or peripherally associated to photosynthetic reaction centers that participate in harvesting and transferring radiant energy to the reaction center. Protein-pigment complex associated with photosystem I. The lipid bilayer membrane of any thylakoid within a plastid. A chlorophyll-containing plastid with thylakoids organized into grana and frets, or stroma thylakoids, and embedded in a stroma.

View Gene Ontology (GO) Term

GO TERM SUMMARY

Name: thylakoid light-harvesting complex
Acc: GO:0009503
Aspect: Cellular Component
Desc: A thylakoid membrane complex of chlorophylls a and b together with chlorophyll a-b binding proteins. In addition, LHCs contain a number of other proteins, the function of which is speculative, together with accessory pigments. The LHCs capture and transfer energy to photosystems I and II. An example of this is found in Arabidopsis thaliana.
Proteins in PDR annotated with:
   This term: 0
   Term or descendants: 3 [Search]


[geneontology.org]
INTERACTIVE GO GRAPH

GO:0009503 - thylakoid light-harvesting complex (interactive image map)

YRC Informatics Platform - Version 3.0
Created and Maintained by: Michael Riffle