YRC Logo
PROTEIN SEARCH:
Descriptions Names[Advanced Search]

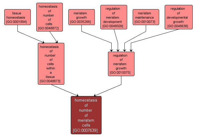
Any biological process involved in the maintenance of the steady-state of cell number within a population of cells. Any biological process involved in the maintenance of the steady-state of cell number within a population of cells in a tissue. A homeostatic process involved in the maintenance of an internal steady-state within a defined tissue of an organism, including control of cellular proliferation and death and control of metabolic function. Any process that modulates the frequency, rate or extent of developmental growth. The increase in size or mass of a meristem, a region of tissue in a plant that is composed of one or more undifferentiated cells capable of undergoing mitosis and differentiation. Any process involved in maintaining the size and shape of a meristem. Any biological process involved in the maintenance of the steady-state of cell number within a population of cells in the meristem. Any process that modulates the frequency, rate or extent of meristem development, the biological process whose specific outcome is the progression of the meristem over time, from its formation to the mature structure. Any process involved in maintaining the identity, size and shape of a meristem.

View Gene Ontology (GO) Term

GO TERM SUMMARY

Name: homeostasis of number of meristem cells
Acc: GO:0007639
Aspect: Biological Process
Desc: Any biological process involved in the maintenance of the steady-state of cell number within a population of cells in the meristem.
Proteins in PDR annotated with:
   This term: 0
   Term or descendants: 0


[geneontology.org]
INTERACTIVE GO GRAPH

GO:0007639 - homeostasis of number of meristem cells (interactive image map)

YRC Informatics Platform - Version 3.0
Created and Maintained by: Michael Riffle