YRC Logo
PROTEIN SEARCH:
Descriptions Names[Advanced Search]

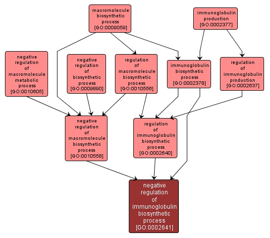
Any process that stops, prevents, or reduces the rate of the chemical reactions and pathways resulting in the formation of substances. Any process that modulates the frequency, rate, or extent of immunoglobulin biosynthesis. Any process that stops, prevents, or reduces the frequency, rate, or extent of immunoglobulin biosynthesis. Any process that decreases the frequency, rate or extent of the chemical reactions and pathways involving macromolecules, any molecule of high relative molecular mass, the structure of which essentially comprises the multiple repetition of units derived, actually or conceptually, from molecules of low relative molecular mass. The chemical reactions and pathways resulting in the formation of a macromolecule, any molecule of high relative molecular mass, the structure of which essentially comprises the multiple repetition of units derived, actually or conceptually, from molecules of low relative molecular mass. Any process that modulates the frequency, rate, or extent of immunoglobulin production. Any process that decreases the rate, frequency or extent of the chemical reactions and pathways resulting in the formation of a macromolecule, any molecule of high relative molecular mass, the structure of which essentially comprises the multiple repetition of units derived, actually or conceptually, from molecules of low relative molecular mass. The appearance of immunoglobulin due to biosynthesis or secretion following a cellular stimulus, resulting in an increase in its intracellular or extracellular levels. Any process that modulates the rate, frequency or extent of the chemical reactions and pathways resulting in the formation of a macromolecule, any molecule of high relative molecular mass, the structure of which essentially comprises the multiple repetition of units derived, actually or conceptually, from molecules of low relative molecular mass. The chemical reactions and pathways resulting in the formation of immunoglobulin.

View Gene Ontology (GO) Term

GO TERM SUMMARY

Name: negative regulation of immunoglobulin biosynthetic process
Acc: GO:0002641
Aspect: Biological Process
Desc: Any process that stops, prevents, or reduces the frequency, rate, or extent of immunoglobulin biosynthesis.
Synonyms:
  • down regulation of immunoglobulin biosynthetic process
  • downregulation of immunoglobulin biosynthetic process
  • inhibition of immunoglobulin biosynthetic process
  • down-regulation of immunoglobulin biosynthetic process
Proteins in PDR annotated with:
   This term: 0
   Term or descendants: 0


[geneontology.org]
INTERACTIVE GO GRAPH

GO:0002641 - negative regulation of immunoglobulin biosynthetic process (interactive image map)

YRC Informatics Platform - Version 3.0
Created and Maintained by: Michael Riffle